按照《農(nóng)業(yè)農(nóng)村部辦公廳關于開展2023年畜禽養(yǎng)殖標準化示范創(chuàng)建活動的通知》(農(nóng)辦牧﹝2023﹞4號)要求,我部組織開展了2023年畜禽養(yǎng)殖標準化示范創(chuàng)建活動。經(jīng)養(yǎng)殖場自愿申請、省級遴選推薦、部級專家評審,共有191家畜禽養(yǎng)殖場符合標準?,F(xiàn)將新創(chuàng)建的2023年農(nóng)業(yè)農(nóng)村部畜禽養(yǎng)殖標準化示范場名單予以公示,公示期為2023年11月17日至23日。公示期間,如有異議,請與農(nóng)業(yè)農(nóng)村部畜牧獸醫(yī)局聯(lián)系。
聯(lián)系電話:010-59192872
聯(lián)系地址:北京市朝陽區(qū)農(nóng)展館南里11號
郵政編碼:100125
附件:2023年農(nóng)業(yè)農(nóng)村部畜禽養(yǎng)殖標準化示范場公示名單
農(nóng)業(yè)農(nóng)村部畜牧獸醫(yī)局 2023年11月17日 附件:
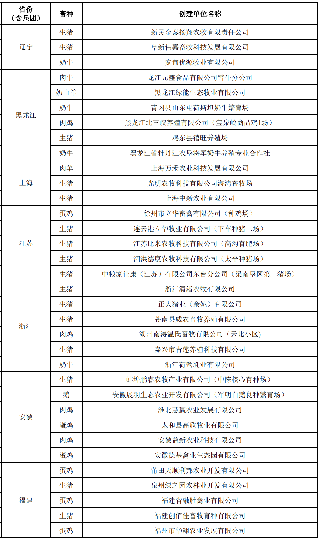
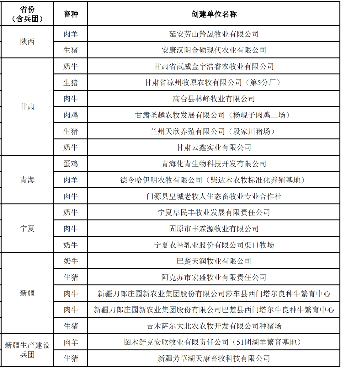
2023年農(nóng)業(yè)農(nóng)村部畜禽養(yǎng)殖標準化示范場公示名單







??
??
??